招标采购

INVESTMENT INFORMATION

中标结果公示

发布时间:2020/12/15

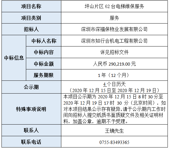
坪山片区62台电梯维保服务(深圳询价采购平台招标编号:SZXJCG-S202011180007)已完成评审,现将本项目评审的相关情况及结果进行公示,具体内容如下:

                                                                                         深圳市乐鱼物业发展有限公司

                                                                    2020年1215  

Become a supplier

成为供应商

我司面向社会长期征集战略合作伙伴,欢迎有意合作者前来联系。